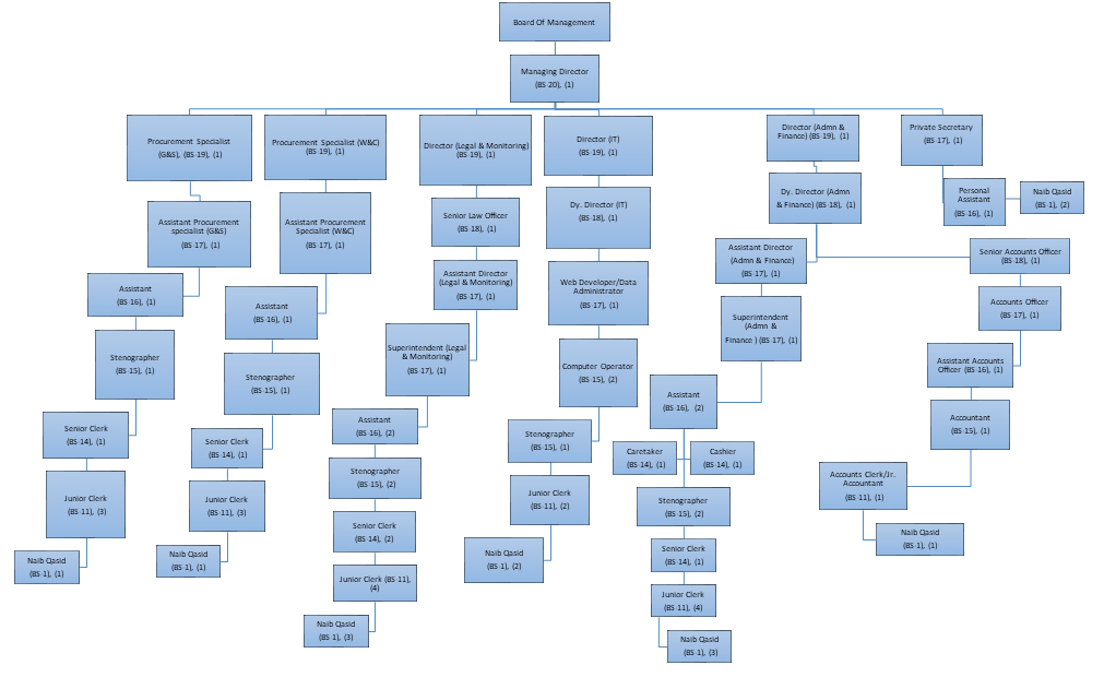
Organogram

OC

Click to enlarge

Driver (BS-5), (5)
Mali (BS-1), (1)
Dispatch Rider (BS-4), (1)
Sweeper (BS-1), (2)
Security Guard (BS-1), (2)
--